
全国企业破产重整案件信息网发布公告,苏宁电器集团有限公司、苏宁控股集团有限公司、苏宁置业集团有限公司被申请重整,相关案件已被南京市中级人民法院受理?。这三家公司于2025年1月26日由南京中院受理破产重整,案号分别为(2025)苏01破2号、3号、4号?。苏宁相关人士表示,司法重整不是破产,更不是在走破产程序,重整本身是让企业盘活?。
值得注意的是,此次重整并不包括苏宁上市主体苏宁易购集团股份有限公司。苏宁电器、苏宁控股均为上市公司苏宁易购的股东,但持股比例较低,苏宁易购与苏宁控股、苏宁电器之间业务相互独立?。

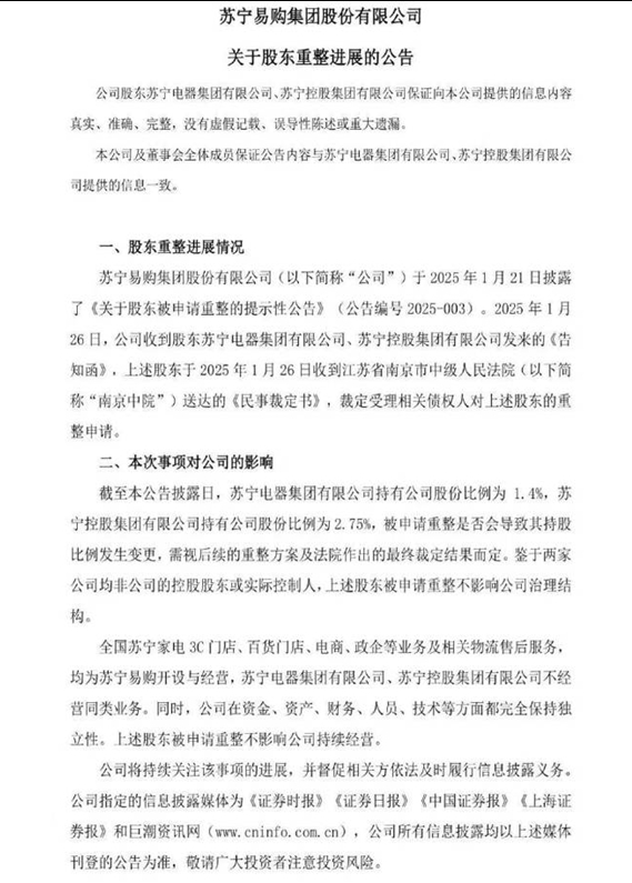
公开资料显示,苏宁旗下的控股集团和电器集团均为苏宁易购的股东,分别持有苏宁易购2.75%和1.4%的股权。这三家公司的创始人均为张近东,其目前持有苏宁旗下控股集团51%股份,电器集团50%股份和苏宁易购17.7%股份。
针对两家股东被申请重整一事,苏宁易购投资者关系热线工作人员回应:苏宁易购与苏宁控股集团、苏宁电器集团之间的业务相互独立。
2025年1月20日,苏宁易购公布了其2024年度的业绩预先通告:当年苏宁易购实现归母净利润范围在5亿元到7亿元之间,成功扭转了2023年的亏损局面。
