
1月9日,哔哩哔哩更新大会员服务协议,将于1月16日生效。与2024年5月24日发布的版本相比,新增了三项“使用限制”。
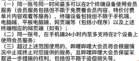
首次增加使用限制,同一时间最多可登录2台设备?。这一调整意味着,对于B站的大会员用户,同一账号在同一时间内最多只能在2个终端设备(如手机端、电脑端、平板电脑端、网页端等)上使用会员服务,包括但不限于免费看会员内容、特价付费单片内容观看等?。
针对手机端的使用,B站还规定同一账号在24小时内至多支持在2个设备上使用会员服务?。若超过上述范围使用,B站大会员将会根据情况中止或终止对用户提供的服务,并保留采取进一步措施的权利,包括但不限于追偿损失等?。
这一调整使得B站与另外两大视频平台在会员设备数量限制上保持了一致性,旨在更好地管理用户账号的使用,保障付费服务的体验和社区互动功能,同时降低账号被盗的风险?。

爱奇艺和腾讯视频的会员设备限制分别为:爱奇艺黄金/白金/星钻VIP会员同一账号最多登陆5个终端,但播放限制不同;腾讯视频会员同一账号最多可在5个设备上登录,但同一时间最多只能在1台设备上播放(新会员),老会员权益不变?。
具体来说:
?爱奇艺?:
在2024年11月12日之前开通或自动续费不断订的黄金会员,可同时2台设备播放。
11月12日后开通的黄金会员,仅1台设备播放。
白金VIP会员可2台设备同时播放。
星钻VIP会员可同时最多3台设备终端同时播放?。
?腾讯视频?:
自2024年12月16日0:00后购买、领取、激活的腾讯视频VIP会员,VIP新会员只能在累计3台设备登录,同时1台设备播放。
VIP老会员权益不变,如不断订可持续享有累计5台设备登录,同时2台设备播放的权益?。
