
近日,李嘉诚旗下长江和记实业有限公司(00001.HK)在港交所公告,宣布与贝莱德(BlackRock)牵头的财团达成原则性协议,出售包括巴拿马港口在内的全球港口业务核心资产?。


根据公告,长和拟向贝莱德(BlackRock)牵头的财团出售其全球港口业务核心资产,这些资产覆盖亚欧美洲23个国家的43个港口,包括巴拿马港口公司90%的股权。这些港口拥有199个泊位及配套的智能码头管理系统、全球物流网络等核心资源?。
此次交易的买方财团由贝莱德牵头,成员还包括其全球基础设施投资合伙企业(GIP)以及地中海航运旗下的码头投资公司(TiL)?。长和特别强调,将保留中国香港、深圳及内地港口资产,如盐田国际、香港国际货柜码头等战略资产,这些资产不包括在此次出售范围内?。
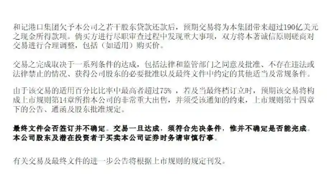
此次整体出售的总企业价值为228亿美元,预计将为长和带来超过190亿美元的现金收益?。交易完成后,贝莱德财团将实质控制全球约10.4%的集装箱码头吞吐量,跻身全球三大港口运营商之列?。
该交易仍需通过包括欧盟和美国在内的12个司法管辖区的反垄断审查,并获得长和特别股东大会批准,最终交割存在不确定性?。
