
微信小程序客服是用微信公众后台的原生客服功能,还是选择第三方客服产品?这可能是困扰许多小程序运营者的问题。今天我们来分析一下微信原生客服功能与第三方客服产品的优缺点以及适用场景。

微信平台提供了原生客服功能,访客可通过该功能与在微信公众后台提前设置好的客服人员发起会话,客服人员可通过PC端/客服小程序与访客沟通,完成与客户的简单沟通。
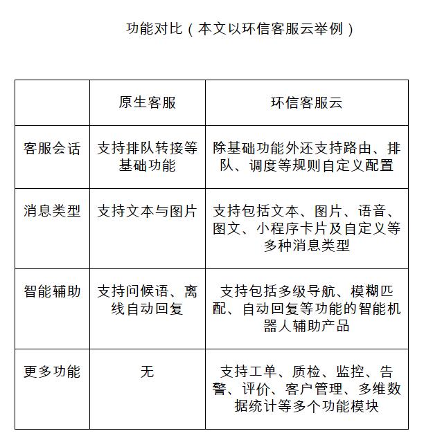
市面上的第三方客服产品有很多,比较知名的品牌包括环信、芝麻小客服、米多客等。与原生客服相比,第三方客服产品功能更全面,解决方案更完整,大多可支持全渠道接入且有专业的客户成功团队提供服务支持。

综上所述,如果您的小程序服务于个体工商户、初期创业者或业务对客服系统依赖度很低,即使有客服需求也是低频的小微企业。那么微信原生客服就是一个很好的选择。
如果您的小程序服务于业务复杂度较高的大中型企业,或您的品牌需要在微信、微博、抖音等多渠道直面客户,亦或是期望通过客服系统提升客户留存转化以及拓展新客源。那么第三方客服会是您更好的选择。
