薇娅回应:停止与全麦面包品牌合作

消费
TIME
2021-09-01 09:39
凯时尊龙官网
分享

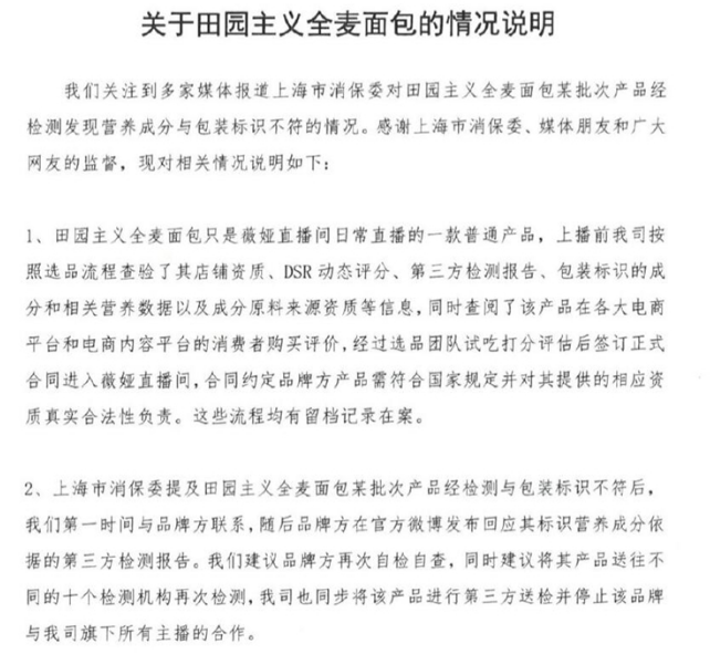
  此前,上海市消保委对号称全麦面包销售额第一、薇娅带货的田园主义低脂全麦欧包送往专业机构检测发现,碳水化合物比标称多出约36%,所含能量比宣传的多出40%。

  对此,薇娅公司回应,停止与该公司一切合作。

  针对“带货的田园主义低脂全麦欧包低标能量”一事,薇娅公司回应称,停止与该公司一切合作。并表示将继续关注该事件的后续发展,积极配合消保委的工作,同时敦促品牌方尽快出具解决方案以维护消费者权益。

image.png



THE END
免责声明:本文系转载,版权归原作者所有;刊载之目的为传播更多信息,如内容不适请及时通知我们。

相关热点

  可一光多用于加密墨水、隐形指纹识别、余辉显示屏等  提起夜明珠,人们不会陌生,它在黑暗中发的光是磷光。随着科技的发展,人们不仅可以“炮制”像夜明珠一样的磷光...
热点
  集微网消息,8月31日,瑞萨电子宣布,已完成对Dialog的收购。  瑞萨电子并宣布,自 2021 年 10 月 1 日起,其执行官发生变化,并重新分配汽车解决方案业务职能,以利用瑞萨电...
企业

相关推荐

1
3