
到底需不需要从小培养孩子的领导力?
当然需要,这是一个肯定的回答。但是为什么需要培养孩子的领导力?

说起“领导力“,可能目前许多人对这个名词仍然停留在“成为领导”的层面上。有些人也会说,自己并不希望孩子当领导,只想让他幸福快乐的生活就好。然而,二者差之一字,谬之千里。领导是领导,而领导力可并非领导。
在《领导力的早期发展》一书当中提到,领导力是一系列综合的能力以及特质。它由多种特质组合共同决定,主要包括智力、人格、价值观以及与领导情境相关的一系列社交能力、解决问题能力、沟通表达能力以及情绪控制能力等。

哈佛商学院的弗朗西斯·弗雷教授说“领导力表现在,因为你的存在能够使其他人变得更好,而且当你不在时,你的影响力还能持续。”领导力不是一种权力,而是一种关键能力。领导力,不是当领导才需要。它是一种正向的激发性力量,能够平衡环境与个人之间的冲突,促进个人以及群体的共同成长。领导力更多地表现是在人的综合能力发展与外在体现当中,通过自我成长达到自我目的,并非单纯指向“要当领导”这一目标。
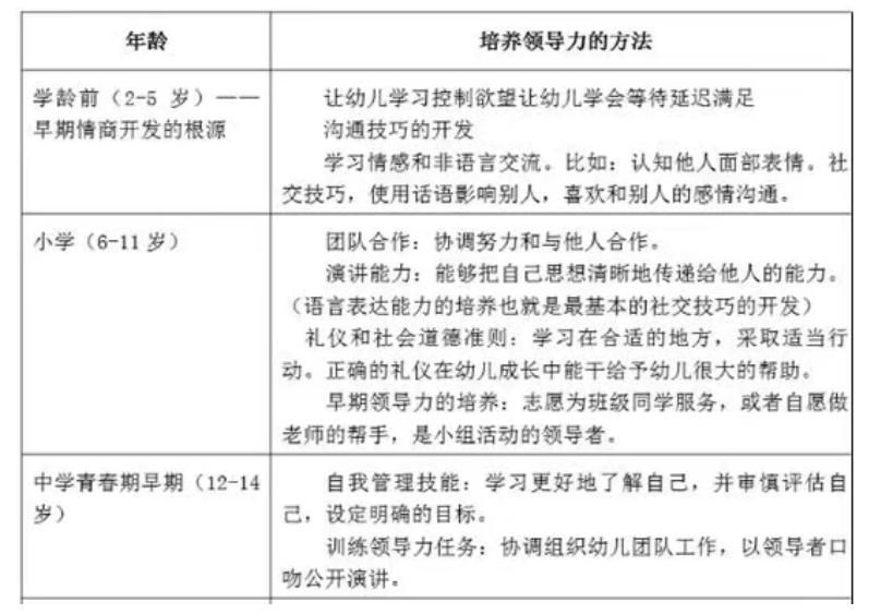
对于孩子来说,领导力的培养旨在让孩子学会自我管理以及能够尽早熟悉和调动周围环境资源,学会与人沟通协作。在构建自我价值观的基础之上,尝试带动环境成长。从小培养孩子的领导力,是要在孩子成长的关键时期注入这样的意识。美国心理学家苏珊·墨菲和斯丹芬尼·约翰逊认为,在孩子2岁起就可以着手培养孩子的领导力,在不同的阶段调整培养方式。

我国当代社会下,父母单一的“望子成龙”和“望女成凤”培养路径和传统的应试教育培养方式正略显颓势。社会信息的更迭下,世界日新月异的变化中,我国的下一代需要的是不断提升的视野和全面成长的综合能力。只有在变化和不断更迭的浪潮中保持自我独立意识和视野才能够站稳脚跟。

时代告诉我们,领导力的培养愈发重要。那究竟如何才能够从小培养好孩子的领导力呢?
学前教育一站式管理与服务品牌——慧凡教育给出了他的答案。慧凡教育通过综合分析“领袖”的培养过程,通过不同的故事内容诠释领导力核心,推出《小精英素养系列·领袖儿童培养》一书。以期让孩子拥有国际视野与全球竞争力,通过思想引领和活动实践,有针对性地提升孩子的领导力,推动领导力培养的普及。

一、搭建领导力展现平台
为孩子们提供能够展现自己的平台,是培养和发挥领导力的前提。慧凡通过构建不同的游戏互动和领袖舞台,乃至即兴演讲等多样方式来为孩子提供机会。在活动中,孩子们可以通过社交互动获取社交能力,通过领袖舞台展现来塑造自我认同,也可以通过即兴演讲来锻炼语言技巧和表达能力。

二、丰富领导力情境训练
领导力展现之余,更多的是需要不断的实践和深化。在孩子发展的关键期,只有不断的演练才能够将领导力内核贯彻到底。为孩子们搭建不同的场景,让孩子们在情境当中学通过学会运用领导力思维分析和拆解问题,调动环境资源后最终解决问题,是慧凡在教育中实践的措施。老师和同学们演绎的丰富的情境活动,故事化的发展,生动有趣的同时,还能够在潜移默化中锻炼到孩子的领导力。

在社会浪潮当中,下一代的培育牵动着无数人的心弦。领导力的培养是其中最重要的环节之一,能够让孩子在不同的环境和人群当中保有独特视角和价值观的同时,也可以与人为善,在群体协作和沟通中不断形成凝聚力最终实现目标。也许,每个孩子的成长轨迹不会一样,但领导力培养所带来的自信、自尊和综合能力的全面提升,是所有人的成长中最为宝贵的财富。
