上汽集团成立「飞凡汽车科技有限公司」

企业
TIME
2021-10-29 16:45
凯时尊龙官网
分享

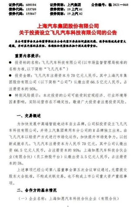
  今日下午,上汽集团发公告称,为加快发展中高端智能电动车自主品牌,公司拟投资设立飞凡汽车科技有限公司。

  飞凡汽车由上汽集团投资成立,注册资本70亿元人民币,其中上汽集团出资66.5亿元人民币,占股比95%;员工持股平台认缴出资3.5亿元人民币,占股比5%。

  上汽乘用车分公司原有 R 品牌,将由飞凡汽车以独立公司的形式运营。

  「享道出行」首席执行官吴冰,将出任飞凡汽车 CEO。

image.png

THE END
免责声明:本文系转载,版权归原作者所有;刊载之目的为传播更多信息,如内容不适请及时通知我们。

相关热点

  凤凰网科技讯 10月29日消息,据内部人士透露,阿里巴巴智能信息事业群升级组织架构,围绕夸克App成立夸克事业部。加强组织保障,智能信息事业群加码信息服务赛道,夸克App有...
企业
  10月29日消息,小米昨晚举行了Redmi发布会,除了官宣新品外,小米中国区总裁、Redmi总经理卢伟冰更是透露,10月底小米之家门店将突破1万家。  在发布会上,他表示,目前小米...
企业

相关推荐

1
3