麦趣尔牛奶再致歉

消费
TIME
2022-07-04 16:57
凯时尊龙官网
分享

  7月3日,新疆维吾尔自治区市场监督管理局通报关于严查麦趣尔纯牛奶检出丙二醇问题进展情况。

  通报指出,针对麦趣尔牛奶检出丙二醇问题,新疆维吾尔自治区市场监督管理局第一时间联合昌吉回族自治州市场监督管理局、昌吉市市场监督管理局组成调查组,入驻企业开展执法检查,督促企业立即停止纯牛奶生产,及时下架、封存、召回不合格产品。

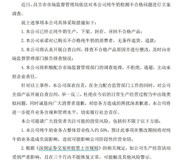
  今日,麦趣尔公告称,昌吉市市场监管局依法对公司纯牛奶检测不合格问题进行立案调查。

image.png

THE END
免责声明:本文系转载,版权归原作者所有;刊载之目的为传播更多信息,如内容不适请及时通知我们。

相关热点

  今年6月,“慧眼”卫星迎来在轨运行5周年。按照设计,它的寿命只有4年,由于它的运行状态一切正常,各项性能依旧良好,所以科学家们召开卫星延寿会议,决定让它再干两年。目前...
新科技
  今日,华为举办夏季新品发布会,正式发布华为 Nova 10 系列手机——华为 Nova 10 和华为 Nova 10 Pro 。  发布会上,华为终端BG首席运营官何刚宣布,全球nova星人累计突...
手机

相关推荐

1
3