首页
科技
热点
财经
产业
综合
新科技
创投
评测
专栏
商业
快讯:宁德时代拟投建匈牙利时代新能源电池产业基地项目
企业
TIME
2022-08-12 15:51
凯时尊龙官网
分享
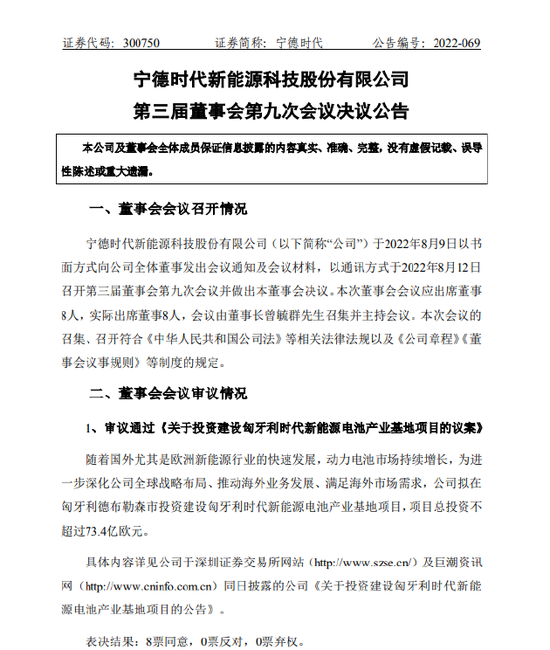
凯时尊龙官网8月12日下午消息,宁德时代发布公告称,拟在匈牙利德布勒森市投资建设匈牙利时代新能源电池产业基地项目,项目总投资不超过73.4亿欧元。
THE END
免责声明:本文系转载,版权归原作者所有;刊载之目的为传播更多信息,如内容不适请及时通知我们。
相关热点
驾驶证换证无需再提交纸质体检证明:在线即可操作
驾驶证到期需要更换,但更换过程还是有些麻烦,之前需要到指定医院进行体检,然后拿着纸质体检报告现场办理才行。 近日,快科技从北京交管局获悉,北京交管部门持续在群...
业界
2022 雷军年度演讲全文:穿越人生低谷的感悟
昨晚晚间,小米举办雷军年度演讲。在近三小时的发布会中,雷军讲述了他人生中多次经历的挫折与迷茫,并分享了穿越人生低谷的感悟。 以下是雷军公开演讲全文: 这三...
互联网
最新文章
快讯:宁德时代拟投建匈牙利时代新能源电池产业基地项目
李宁上半年净利21.89亿元 加注电商直播渠道
搜狗地图下线不到半年:搜狗搜索App宣布正式停止服务
华为王法 融5G助力大工业数智转型
联想“大兴土木” 深圳天津两工厂今年将投产
三星掌门李在镕获韩国政府特赦
快讯:宝能集团核心成员、前海财险董事长黄炜被查
用场景持续解决问题,新物种三翼鸟正加速飞向用户
相关推荐
东京奥运会中国第13金由游泳健将张雨霏斩获,一天斩获两枚金牌
微信显示“正在输入”,其实不是在回复消息,背后原因挺“伤人”
两名航天员成功出舱 航天员刘伯明成功开启天和核心舱节点舱出舱舱门
1
3